Схемы электропроводки
Схемы электропроводки для дачи
Вся электрика в доме начинается с разработки подробного плана и схемы
Главное в схеме – это указать места монтажа приборов и прокладывания кабелей, также важно точно определить месторасположение розеток, выключателей, светильников и бытовой техники. Для упрощения разводки проводов потребители разделяются на группы
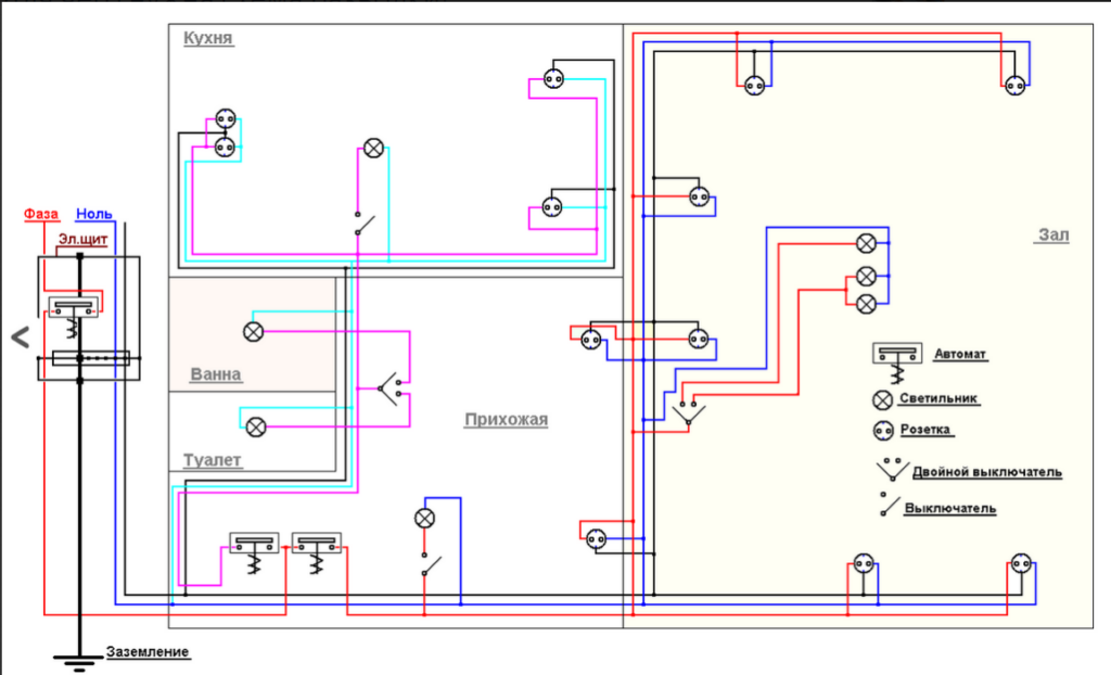
Схема разводки электричества с группировкой по потребителям
Схема разводки электричества с группировкой по потребителям
Группировка потребителей может быть произвольной. Она упрощает схему подключения, распределяет нагрузку и позволяет экономить материалы. Схема электропроводки дома на даче отличается от квартирной методом подводки кабеля: в многоэтажном – начинается от этажного щита. Электричество в частном доме требует подключения от воздушной магистрали или от внешнего распределителя.
Определение силы тока
Важным моментом при планировании электропроводки является расчет силы тока в электросети. Зная этот показатель нагрузки, можно безошибочно определить, какой нужен автомат и кабель с соответствующим сечением.
Электропроводка в доме
Планируемую нагрузку можно рассчитать по формуле:
Сила тока=Суммарная мощность бытовых приборов (Вт)/Напряжение в сети (В). Например: восемь 60 Вт ламп, электрочайник 1600 Вт, холодильник 350 Вт, электро-духовка 1200 Вт. Сетевое напряжение 220 В. Итог: ((8*60) +1600+350+1200)/220=16,5А. Стандартное потребление дома не выходит за рамки 25 Ампер.
Определение размера сечения кабеля
Не менее важная задача – определить сечение кабелей, которые будут использоваться для разводки электричества. От правильности выбора зависит безопасность вашего жилища. Несоответствие сечения нагрузкам повлечет за собой перегрев кабеля, который может вызвать короткое замыкание и пожар. Определить нужный размер кабеля можно с помощью таблицы.
Электричество в частном доме Например, если расчетная сила тока равняется 16,5А, планируется закрытая разводка с использованием медных проводов, тогда необходим кабель минимум на 2 кв. мм. Для 25 Ампер – 4 мм2. Для разных групп распределения берется кабель в соответствии с предполагаемой нагрузкой. Ввиду того, что таблица указывает предельно точные значения, а по факту наблюдаются частые колебания силы тока, нужен определенный запас сечения. Для определения длины кабеля нужно измерить все расстояния рулеткой и прибавить до четырех метров про запас.
Электропроводка в частном доме – таблица сечений Возле входа в квартиру устанавливают щит освещения, в который монтируются устройства защитного отключения и подключаются провода. Обычно для сети выключателей и освещения предполагается установка УЗО на 16 А, розетки – на 20 А. Электроплита требует установки помощнее – на 32 А и подключается отдельно.
Схема разводки электропроводки
Для помещения любого типа можно подобрать типовую схему разводки электропроводки. Взяв ее за основу, нужно определить количество выделенных линий, автоматов и УЗО, выбрать модель счетчика и тип кабеля.
В квартире
Схема электроснабжения прилагается к типовому проекту квартиры. Если в черновой отделке квартиры предусмотрена прокладка каналов под электрическую схему, владелец жилья производит протяжку проводников.

Если системных каналов нет, осуществляют дополнительные работы:
- пробивают штробы;
- готовят посадочные точки под светильники, выключатели и розетки.
При использовании разводки через распределительные коробки щиток располагают на лестничной площадке. В него устанавливают:
- однополюсные автоматические выключатели на 10 A для освещения;
- УЗО на 16 A для розеток;
- УЗО на 25 A для электрической плиты.
В квартире из двух и более комнат от щитка прокладывают отдельный силовой кабель до стиральной машины. Другую электропроводку разделяют на группы:
- кухонная линия;
- ванная и туалет;
- осветительные приборы.
В однокомнатной квартире нагрузку разделяют на две линии: кухня и ванная, прихожая и жилая комната. Каждую линию подключают к своему автомату.
В частном доме
Разводка электрики в доме – дорогая услуга. В ее стоимость входит составление сметы, разработка проекта и сами работы: установка электрощитка, монтаж автоматов, электропроводки (со штроблением, без штробления), монтаж распределительных колодок, установка выключателей и розеток.
В деревянном доме
Разводку электрики в деревянном доме своими руками производят с соблюдением особых мер безопасности. Используют металлические монтажные, распределительные коробки, самозатухающие кабеля и провода, фарфоровые изоляторы, металлические трубы и коробы.
В каркасном доме
Разводку электрики в каркасном доме своими руками осуществляют трехжильным кабелем ВВГнг или NYM. Монтаж проводят открытым или закрытым способом. В качестве дополнительной изоляции используют кабель-каналы или гофру.
Правила прокладки электропроводки в частном доме
Для прокладки электропроводки в частном доме применяется трехпроводная схема с защитным проводником желто-зеленого цвета. Использование заземления обязательно для обеспечения защиты от поражения током, попавшего на корпус бытовых приборов.
Заземление должно быть выполнено согласно требованию ГОСТ. Как правильно сделать заземление можно посмотреть здесь.
Для разводки электропроводки в частном доме можно применять два способа прокладки кабеля:
- Открытая (по поверхности стен и потолков);
- Скрытая (под скрывающим слоем стяжки, штукатурки или внутри конструкций).
Открытая электропроводка в доме
Открытая прокладка кабеля является универсальной и может применяться без ограничений в любых типах частных домов. Она может быть применена в деревянных, кирпичных, каркасно-щитовых домах.
Кабельные линии, проложенные в кабель-каналах, гофре или трубах также относится к открытой прокладке.
Для деревянных домов открытая прокладка кабеля является основной.
Открытая прокладка кабеля должна выполнятся на высоте не менее двух метров от пола, за исключения спусков к выключателям и розеткам. Один из вариантов прокладки открытой проводки под старину здесь.
Следует различать кабель от провода. Согласно требованиям ГОСТ: провода допускается прокладывать только в трубах, коробах и на изоляторах. Кабель можно прокладывать открыто. Различие между кабелем и проводом в наличии защитной оболочки. На практике провод или кабель можно отличить по маркировке на этикетке.
Скрытая электропроводка в доме
Скрытая, стационарная электропроводка в доме может быть выполнена только кабелем с маркировкой ВВГнг или NYM с моно жилой. Использование кабелей с многожильным проводником нежелательна в силу того, что срок службы его минимум в три раза меньше. Такой кабель используется для нестационарного подключения потребителей. Прокладка скрытой проводки возможна как в цементно-песчаной стяжке, под слоем штукатурки в штробах без применения дополнительной защиты.
Стоит ли использовать гофру для кабеля?
Дополнительная защита для кабелей не регламентирована к применению. Гофрированный шланг из ПВХ (гофра) нужна: 1. — для крепежа кабеля по потолку в клипсах; 2. — для дополнительной изоляции кабеля от агрессивной среды цементно-песчаной смеси в стяжке и дополнительной защиты от внешнего воздействия.
Крепление кабеля в гофре по потолку
До и в процессе заливки стяжки кабель, лежащий на полу, будет подвержен внешнему воздействию, рабочие или вы сами будете ходить по нему, ставить вёдра и т.д. Так при прохождении кабелей через деформационные швы в стяжке кабель будет подвержен некой деформации. Для его защиты желательно использовать гофру. Гофрированный шланг также необходим при прохождении через перекрытие и стены.
Применение гофры в штробах наоборот нежелательна: 1. — требуются более широкие штробы. 2. — при укладке двух и более кабелей в гофре рядом возможно растрескивание штукатурки.
Все скрытые прокладки кабеля должны проходить вертикально или горизонтально относительно точек потребителей.
Составление схемы
Схема электропроводки деревянного дома должна соответствовать требованиям ГОСТа и нормативных документов, регламентирующих установку и эксплуатацию электроустановок, к ее созданию стоит привлечь профильного специалиста. Это актуально лишь для домашних мастеров, не имеющих опыта подобной работы.
Чтобы составить схему проводки в деревянном доме, потребуется план здания. На этом этапе надо иметь точное представление о назначении каждой комнаты, знать места установки основного электрооборудования
Особенно важно обозначить точки подключения потребителей большой мощности (электроплита, обогреватели, бойлер)
На плане помещений отмечают расположение основных узлов, таковыми являются:
- электросчетчик;
- выключатели;
- электрические розетки;
- стационарные осветительные приборы;
- распределительные коробки.
Как правило, место установки счетчика определяют работники компании, поставляющей электроэнергию, все остальное в руках мастера.
Начать лучше с выбора места для выключателей. Тут нет особых требований, единственное – удобство пользования. Как правило, выключатель устанавливают сразу у двери, высота подбирается индивидуально, оптимальное значение – 1 м от пола.
Далее выбирают количество и месторасположение розеток. В среднем на 4 м2 площади устанавливается 1 розетка, для кухни это количество подбирается отдельно. Распределение розеток по комнате – дело вкуса, все зависит от типа и количества электрооборудования. Высота установки может разниться, чаще всего это 25–40 см от пола.
После того как на плане отображены все основные элементы схемы, их связывают проводниками. Надо выбирать кратчайшие расстояния между точками подключения, не забывая о том, что провод можно укладывать параллельно полу или перпендикулярно ему. В местах ответвлений отмечают распределительные коробки.
Этап 4 – Прокладываем новую проводку
Теперь самое главное – нужно самостоятельно заменить электропроводку в квартире на новую, более надежную.

Мы не будем подробно останавливаться на данном этапе, т.к. подробно монтаж электропроводки в квартире мы рассматривали в соответствующей статье.
Когда замена квартирной проводки будет завершена, обязательно необходимо сфотографировать разводку кабеля по стенам. Делается это для того, чтобы при возникновении проблем, можно было запросто найти поврежденный участок по фото.
Замазывать штробы раствором не торопитесь, делать это нужно после того, как вся проводка будет проверена на работоспособность.
На видео ниже наглядно демонстрируется пример новой проводки в квартире, после замены:
Готовая электропроводка
4
Начало работы – проект электропотребления обязателен
Мало найдется людей, желающих заняться черчением схемы электроснабжения, а затем на ее основе – плана. Именно этот документ требуется утвердить в энергослужбе. Он упростит выполнение работ и пригодится со временем, когда возникнет необходимость что-то исправить при поломке. Именно поэтому рекомендуется один образец схемы оставить у себя.
Если нет желания обращаться к специалистам, ведь услуга стоит денег, можно составить схему и на ее основе проект самостоятельно. Ничего особо сложного в этом нет, если имеется понятие об электрическом токе и последствиях неправильного обращения. Для составления документа применяются условные обозначения, которые приводятся на схеме внизу.

Приступая к работе, чертим план квартиры. Для удобства можно использовать тетрадный листок в клеточку, придерживаться масштаба обязательно. Отмечаем места установки выключателей и розеток, придерживаясь правил, о которых рассказано выше. Привязку розеток осуществляем к бытовым приборам, помечая места установки рядом с ними, чтобы потом не использовать удлинители. После этого можно приступать к разметке разводки.
Выбираем один из вариантов, самый оптимальный из которых – смешанный, позволяющий сэкономить материал и добиться высокой эффективности. Все подключаемые устройства разбиваем на несколько групп, имеющих свою специфику:
освещение в жилых комнатах, кухне, коридоре;освещение с электроснабжением в санузле;розетки в жилых комнатах и коридоре;отдельно – на кухне;электроснабжение электрической плиты.

Возможны и другие варианты разделения на группы. Это не прихоть, а путь уменьшения количества материалов и упрощения схемы. Каждую из групп подключаем через автомат, который работает только на нее. Это позволит легко выполнять ремонт, не отключая электричество полностью по всей квартире. При нагрузке приборами одного кабеля он должен выдерживать очень большой ток, особенно при одновременном включении всех потребителей.
Для повышения безопасности вместо выключателей-автоматов используем УЗО, применение которого особо рекомендуется на кухне и в санузле.

Применяя условные обозначения, на точном плане квартиры наносим места расположения всех потребителей, оборудования, соединяем линиями, которые обозначают кабель. Чтобы облегчить работу, используем разные цвета, обозначая силовую проводку, кабели для освещения и заземления.
Как провести кабели в доме
Способ электромонтажа – важный фактор, с которым нужно определиться на этапе подготовительных работ. Различают два вида – открытая и скрытая электропроводка. В частном доме может быть комбинация этих типов, хотя при строительстве с нуля лучше сразу прятать все кабеля и системы, чтобы они не портили дизайна комнат.
Скрыть электропроводку можно разными способами, но лучше делать это на этапе черновых работ, чтобы потом не портить сделанный ремонт.
Чтобы определиться, какой тип монтажа электропроводки лучше выбрать, стоит рассмотреть все плюсы и минусы открытого и скрытого способа.
| Преимущества | Недостатки | |
|---|---|---|
| Монтаж открытой электропроводки |
|
|
| Монтаж скрытой электропроводки |
|
|
Взвесив для себя все плюсы и минусы, получится выбрать лучший вариант монтажа электрической системы. В старом доме, когда требуется не прокладка новой, а замена старой электропроводки, зачастую используют открытый тип. Однако в новом доме есть все возможности, чтобы максимально скрыть электрические коммуникации.
Сечение жил кабеля
Когда вы выберите материал для кабеля, можно рассчитать нужный диаметр его жил. Делают это с учетом будущей нагрузки, которую просчитывают по специальной таблице.

Расчет жил кабеля
Выбирают сечение жил по мощности, или потребляемому всеми приборами току, подключенными к одному автомату. Тут еще раз понадобится план электрификации здания, в котором показаны все группы потребителей. Рассчитывается сумма мощности установленных приборов, и по данным указанным в таблице выбирается подходящее сечение жил провода.
- Пользоваться таблицей несложно, если использую провода из меди, и подводится напряжение 220 В, то для укладки проводки внутри помещения используют левую сторону таблицы и подходящий столбик.
- Сравнивать необходимо общую мощность всех подключенных приборов (ее рассчитать легче). Где указан медный провод, укладываемый в каналы, лотки или пустоты, в столбике «220 В» выбирают большее значение.
- Перемещаясь вправо по этой строчке, до строчки «Сечение, кв. мм», находят необходимый диаметр жил. Из кабелей такого диаметра, и создают линию от автомата до потребителей электроэнергии.
- Чтобы не путаться, жилы одинаковой толщины на плане отмечайте своим цветом (чтобы потом не забыть, отдельно отметьте, что указано под каким цветом).
- Когда будет найден диаметр для всех кабелей, просчитывают для всех кабелей по каждому диаметру общую длину, и к этому добавить для страховки 20-25%. После этого считается, что вы просчитали кабеля для укладки в здании.

Как сделать парник своими руками: для рассады, огурцов, помидоров, перцев и др. растений. Из поликарбоната, оконных рам, пластиковых труб (75 Фото & Видео) +Отзывы
Меры безопасности в процессе работы
Чтобы электрика в доме исправно и долго работала, не вызывая опасных ситуаций – короткого замыкания или возгорания проводов – стоит знать и понимать основные правила и особенности монтажа. Процесс укладки с нуля в новом доме немного проще, чем замена старой проводки, поскольку проводится до отделочных работ. Первое правило повторного монтажа электрики – необходимо заменить все элементы, провода и распределительные коробки, особенно если они служили не один десяток лет.
В процессе прокладки электропроводки необходимо использовать защитные средства и материалы.
Кроме того, следует помнить о таких мерах во время работы:
- Дом необходимо разбить на несколько зон. За каждую будет отвечать отдельный предохранитель УЗО. Особенно это касается участков, где будут подключены мощные бытовые приборы – стиральная машина, электродуховка, котел нагрева воды и т.д.
- Закладывая новые провода, лучше прятать их в гофрированный шланг. Это эффективная защита от возгорания.
- Соединение проводов выполняется при помощи клемм. Следует избегать соединения низко и высокомощных кабелей.
- Если невозможно спрятать провода в желобы и закрыть шпаклевкой, можно использовать пластиковые короба для безопасности и эстетики.
- Даже если кажется, что какой-то участок старой проводки сохранился в хорошем состоянии, его все равно нужно заменить. Это предотвратит от проблем в дальнейшем.
Электричество в доме должно быть не только функциональным, но и безопасным для жильцов.
Лучшая мера безопасности во время работы – нанять специалиста, который профессионально сделает монтаж проводки в доме и учтет все нюансы. На этом лучше не экономить, поскольку работа новичка потребует много времени и усилий, а в дальнейшем может вызывать необходимость переделки каких-то участков.
Монтаж электропроводки своими руками
Если предварительные расчеты были выполнены верно, а схема будущей проводки составлена правильна, проблем с монтажом не будет. Главное — соблюдать технику безопасности.
Первый этап работ — разметка. Линия кабельной прокладки рисуется ярким маркером прямо на стенах/потолке и строго по схеме. Делаются все необходимые пометки — места расположения розеток, выключателей, светильников, приборов, щита отключения (ЩО).
Этап второй — штробирование стен (глубина штробы примерно 20 мм, ширина равна ширине укладываемого кабеля), если проводка будет скрытой. Или осуществляется монтаж проводов открытым способом.
Для оборудования все отверстия выполняются перфоратором (насадка-«коронка»). В углах помещений обязательно оформляются сквозные отверстия для кабельного перехода.
На потолке кабель можно прикрепить непосредственно к перекрытиям или спрятать в их пустотах (с оформлением отверстий ввода/вывода), а после закрыть все декоративным потолком.
Поэтапно монтаж электропроводки после всех подготовительных мероприятий выглядит следующим образом:
- Сначала устанавливается ЩО, а к нему подключается УЗО (в стандартном щитке внизу расположены заземляющие клеммы, наверху — нулевые, а между ними установлены автоматы).
- Дальше внутрь заводится кабель, но не подключается. Следует знать, что подключить этот кабель может только электрик с соответствующей профессиональной квалификацией и допускающим удостоверением.
- Вводный кабель к ЩО подводится следующим образом:
- синий провод крепится к нулю;
- белый проводок — к верхнему контакту УЗО (то есть к фазе);
- желтого цвета с зеленой полосой провод крепится к заземлению.
Что же касается автоматов, они последовательно сверху соединяются белым проводом-перемычкой или специальной фабричной шиной.
Важно: следует очень внимательно смотреть на маркировку и сопроводительные отметки производителя кабеля — цвета могут отличаться от приведенных выше. И вот, когда все, что нужно и можно подсоединено, можно приступать непосредственно к разводке
И вот, когда все, что нужно и можно подсоединено, можно приступать непосредственно к разводке.
Открытый вариант монтажа
Открытую проводку монтируют последовательно:
- по нанесенной разметке закрепляются короба или же кабель-каналы (на саморезы, 5-10 см от края, шаг 50 см);
- ставятся распределительные коробки, выключатели, розетки;
- кладется кабель от розеток к ЩО (от точек подключения ВВГ — 3*2,5 провода);
- от лампочек и включателей ведется ВВГ (3*1,5 кабель) к распределительному коробу.
- в распределительных коробках жилы проводов соединяются зажимами или клеммами WAGO по цвету.
Разводка скрытой проводки
Различие скрытой и открытой проводки заключается в том, что провод в первом варианте кладется по специальным гофрам в заранее оформленные штробы. Такой метод позволяет осуществлять замену/ремонт проводки, серьезно не нарушая отделки. Распределительные коробки и подрозетники в этом случае ставятся в специально проделанные ниши.
Чтобы уплотнить проводку, можно использовать гипсовую шпатлевку, а после выполнения монтажа, штробы скрытой электропроводки заштукатуриваются.
Электропроводка в частном доме
В частном доме или на даче оформление электрического кабеля потребует особых мер безопасности. Ведь такие строения могут быть выполнены из дерева. И проводка в них должна монтироваться с учетом следующих требований:
- использование кабелей с безупречной изоляцией и самозатухающих проводов;
- применение исключительно металлических распределительных и установочных коробов;
- обязательная герметизация любых соединений;
- недопущение соприкосновение открытой проводки со стенами и потолком (необходимо в обязательном порядке использовать фарфоровые изоляторы);
- ведение скрытой проводки только по медным трубам и стальным проводам, обязательно с обеспечением заземления;
- монтирование пластиковых гофр и коробов в штукатурку.
А чтобы повысить безопасность деревянного жилья, специалисты рекомендуют устанавливать в таких домах УЗО — дифференциальное реле, которое на возможную утечку тока или короткое замыкание оперативно реагирует «выбиванием» автомата.
Контур заземления
Внешне устройство представлено конструкцией из вкопанных в землю электродов (не меньше двух метров длиной), которые обварены в верхней части полосовым металлом. От них идет заземляющий провод в виде плоской или круглой стали. Кабель тянется к распределительному внутридомовому щитку, соединяется с клеммами медным проводом.
Различают схемы заземления:
- Замкнутая. Три стальных штыря вбивают в грунт треугольником. Плюс в том, что если один стержень не будет работать, остальные части останутся работоспособными.
- Линейная. Колья вбивают последовательно, соединяют стальной полосой. Схема проще по изготовлению, но работает менее надежно.
Конструкции усовершенствуют, например, в основе выполняют прямоугольник или овал, но меньше трех стержней использовать не рекомендуется.
Требования к электропроводке

Жилой дом снабжается электричеством от электросети 220 В или 380 В. Заземляющая система разрешена по типу TN-S b TN-CS. Эти правила приведены в седьмой главе, пункте 1.13 ПУЭ.
Другие нормативы:
- Открытые провода оформляют кабельными каналами, лотками, их заделывают в плинтусы. В сырых комнатах кабели ставят на изолирующих элементах.
- Скрытые провода прокладывают в пустотах стен, перекрытиях. Главное требование — основание должно быть из несгораемых материалов.
- Цвет проводниковой оболочки должен соответствовать стандартной системе цветовой маркировки.
- Провода без изоляции прокладывают в стенах, заделав в трубы из ПВХ материалов.
Электропроводка в вашем доме соответствует ПУЭ?
Да
36%
С небольшими нарушениями
37.6%
Не соответствует
26.4%
Проголосовало: 125
Как монтируется проводка
В прошлые времена электросети разводились по стенам до нанесения штукатурного слоя и крепились алебастровым раствором. Сейчас для монтажа применяются другие методы, а именно – прокладка в стробах глубиной 2 см, прорезаемых в штукатурке либо газобетоне. Технология такая:
- С помощью уровня и отбивочного шнура разметьте трассу каждой линии, начиная от электрощита. Помните, что скрытая электропроводка в доме должна проходить строго вертикально и горизонтально, а поворачивать под прямым углом. Наметьте точки установки розеток и выключателей.
- Проделайте по разметке борозды, соблюдая ширину канавки для одинарного провода – 2 см. Вырежьте углубления для подрозетников и распределительных коробок.
- Установите подрозетники и коробки на дюбелях или алебастровом растворе. Старайтесь выдержать горизонталь, чтобы розетки стояли ровно. Не забудьте вырезать по бокам технологические проемы для ввода кабеля.
- Обработайте стробы грунтовкой и уложите в них заранее отмеренные куски кабеля и заведите его концы внутрь всех коробок. Фиксация проводников в канавке производится раствором либо специальными распорками с интервалом 40 см.
- Разделайте концы проводов в распаечных коробках и выполните расключение по цветам клеммниками WAGO или другим доступным способом.
- Оголите жилы в подрозетниках, наденьте на них наконечники и подсоедините к розеткам и выключателям.
- Проверьте работоспособность каждой линии мультиметром, после чего подключите ее к щитку и заделайте борозды.
Грамотный монтаж проводки подразумевает ее прокладку по правилам – с отступами от пола, потолка и дверных проемов, указанными на чертеже. В распределительных коробках розеточной группы проводники коммутируются по цветам, осветительной – в таком порядке:
- ноль минует выключатель и сразу подается к светильнику (на контакт, прилегающий к цоколю лампы);
- фазный провод идет через выключатель, а потом – к осветительному прибору;
- земля подключается напрямую к соответствующему контакту светильника.
Пара или тройка проходных выключателей соединяется между собой и с питающим кабелем по другой схеме. Подробно об этом рассказано в соответствующей публикации. Посмотрите обучающее видео по теме:
Проект и схема разводки электропроводки
Чтобы выполненная электропроводка в доме своими руками была грамотной, удобной и долго прослужила без вмешательства или переделок, нужно сделать проект и продумать все нюансы. Схема системы начинается с конца – сколько светильников будет в каждой комнате, какое количество розеток нужно разместить на стенах, какая нагрузка будет на каждую из них.
Проект электропроводки может быть схематичным, нарисованным от руки. Главное – понимать, где и сколько электрических элементов должно быть.
Сколько фаз
Существует два вида напряжения, которые могут подаваться к частному дому – двухфазное на 220В при максимальном расходе энергопотребления 10-12 кВт, и трехфазное 380В при максимальном расходе 15 кВт. Второй вариант требуется в редких случаях, когда предполагается подключение мощного оборудования. Тогда требования к монтажу и эксплуатации будут более жесткими, ведь при наличии такого подключения вероятность опасности повышается.
Подключение к трехфазной сети предполагает установку особого щитка, способного провести и распределить такую нагрузку
Способы соединения проводов
Прежде чем приступать ко всем монтажным работам, необходимо понять, как соединять между собой провода. Делать это придется обязательно, соединение выполняется в распределительных коробках. Есть несколько простых способов их соединения:
- метод скрутки – два провода зачищаются на 4-5 см, скручиваются между собой и накрываются пластиковым колпачком, что обеспечивает безопасность и дополнительный зажим;
- соединение пайкой с использованием паяльника и оловянно-свинцового припоя – более надежный метод;
- клеммные колодки дают возможность соединить провода разных металлов – меди и алюминия;
- один из самых быстрых способов соединения – пружинные клеммы – позволяет связать между собой одножильные и многожильные провода разного сечения.
При монтаже электропроводки можно использовать несколько разных видов соединения проводов.
Где установить щиток
Нормативов по установлению щитка в строго определенном месте не существует. Часто его монтируют в подсобных помещениях недалеко от выхода, чтобы можно было удобно выполнять коммутацию. Стоит учесть несколько факторов:
- Помещение, в котором будет установлен щиток, должно быть сухим и пожаробезопасным. Поэтому, к примеру, в котельной располагать его нельзя. А также там, где находятся газовые баллоны или другие легковоспламеняющиеся предметы.
- Доступ к щитку нужен постоянно – поэтому кладовая или складское помещение также не лучший вариант.
- Можно просто повесить щиток на стену, но лучше сделать для него специальную нишу.
- Для больших помещений или групп зданий – дом, баня, гараж, хозблок – лучше использовать несколько электрических щитков.
Современный щиток представляет собой небольшую компактную коробку, которую можно расположить в любой части дома.
Внутри щитка располагается счетчик и УЗО, от него выходят несколько распределительных коробок
Поэтому при установке важно правильно рассчитать мощности и дальнейшие коммуникации
Разбивка потребителей на группы
Потребители – это все электрические элементы, которые будут установлены в доме – лампы, розетки, выключатели и т.д. Их разбивают на группы для распределения нагрузки в системе. Количество элементов в каждой группе зависит от толщины кабеля. Осветительные приборы “сажают” на одну или две ветки в зависимости от конфигурации и размеров дома.
Для каждой группы потребителей должно быть установлено индивидуальное УЗО.
После этого происходит разбивка на группы розеток. Желательно, чтобы на одной ветке было не более 5 розеток. Если конкретная розетка предполагается для мощного прибора – кондиционера или стиральной машины, лучше подвести к ней отдельную линию. Например, на кухню может быть заведено 3-4 группы, поскольку здесь наибольшее количество электроприборов.
Вопрос:
Сколько линий нужно проводить для комнаты?
Ответ:
Для комнат достаточно двух отдельных линий: на розетки одна, на осветительные приборы другая. Если предполагается установка кондиционера, для него лучше вывести отдельную линию.
Разбивка на группы делается в процессе прорисовки схемы электропроводки и дает возможность просчитать, сколько автоматически УЗО будет установлено.




































